A server-to-server integration with our payment gateway allows you to securely process payments from your website or app, without the need for redirecting your customers to a separate payment page. This leads to a seamless checkout experience for your customers, which can result in higher conversion rates and increased revenue for your business.
With our Full-Code API solution, you have two options for accepting card payments:
- Use our custom Payment Form to securely encrypt card details. This helps you ensure PCI compliance.
- Collect and pass raw card data. This requires you to assess your PCI compliance.
Benefits
A server-to-server integration offers several key benefits for businesses looking to streamline the checkout process and improve the overall payment experience:
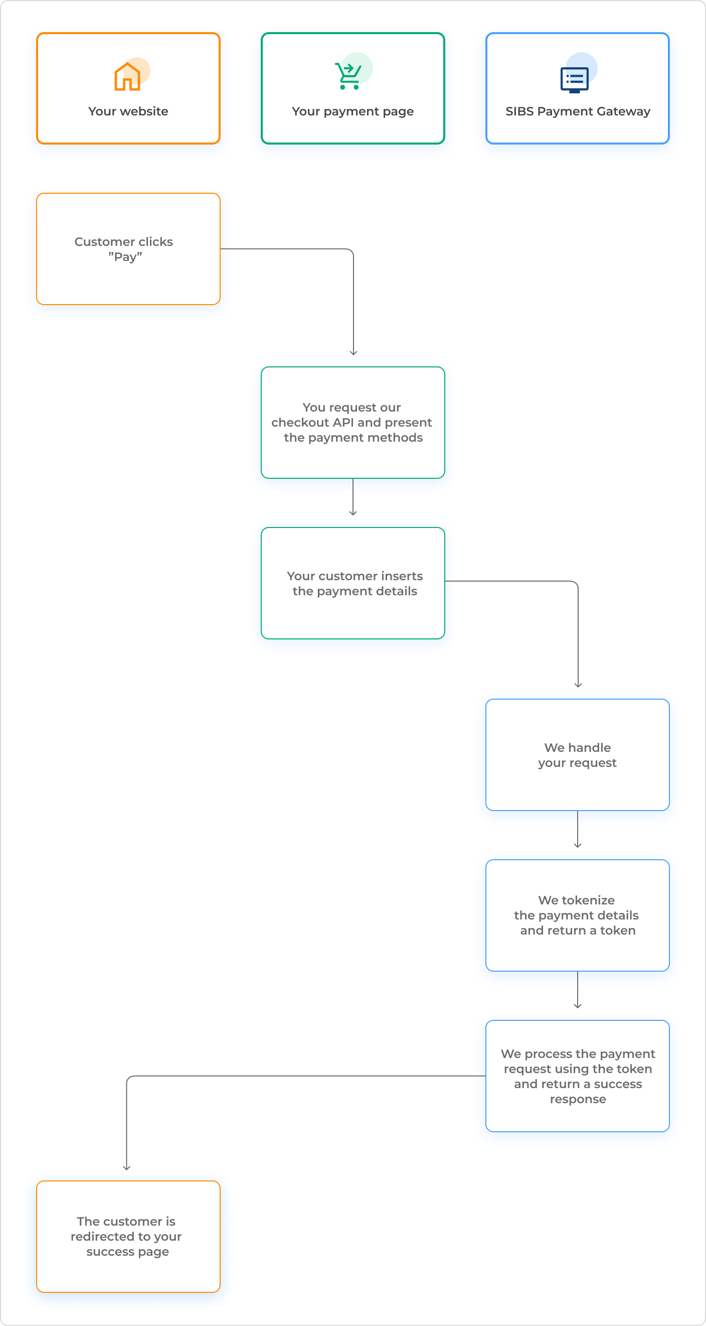
How it works

How to do it
This guide describes a Full API integration and the client-environment implementation you must build to start accepting payments through our API solution.
- Create an order and submit a request from your server calling the available endpoints.
- Get the expected response from the order creation.
- Make a payment request with the data you collected from the shopper.
- Get payment status. Check the payment response to manage your website behaviour.
Additionally, on the order creation you can submit additional payment details that will give you a reliable, secure and seamless transaction, but also, perform other types of transactions.
Before you start
There are a few steps you need to take before you start using our payment gateway:
You need to sign up or talk to your Account Manager and go through our onboarding process.
Once this process is finished, you will receive your credentials.
When you have your credentials, you are ready to start the integration process.